$1+

free blender addon ( leaf scatter) with 6x4 leaf/flower alpha.

I want this!

Subscribe to receive email updates from Agrim Kaushal.

free blender addon ( leaf scatter) with 6x4 leaf/flower alpha.

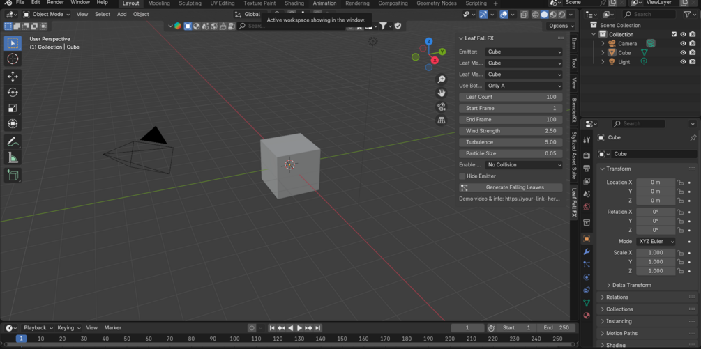
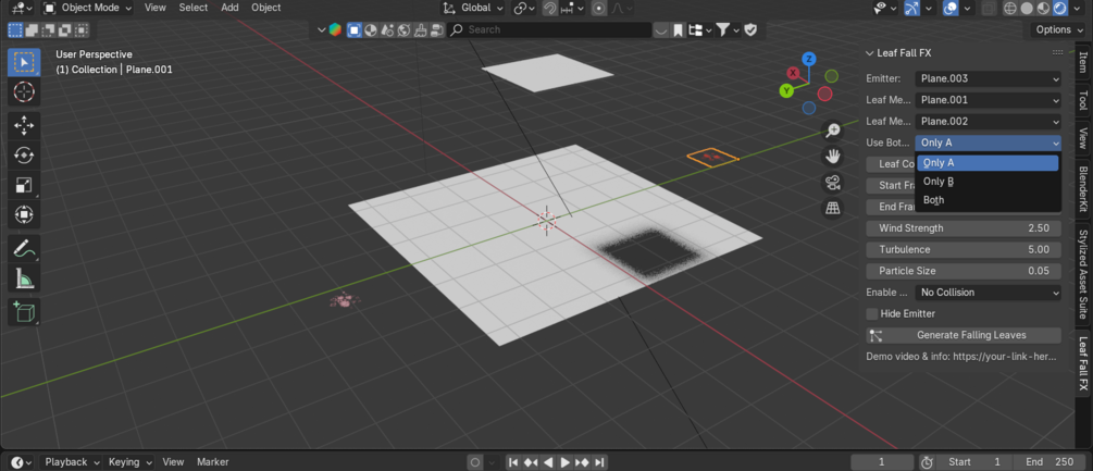
Blender Add-on: Instant Particle & Leaf Control

This Blender add-on is designed to streamline the creation of natural environments with falling leaves and particle effects, giving you an easy and efficient way to populate your scenes with dynamic elements.

What’s Included:


  • 6 Alpha Images of Falling Leaves – Pre-made leaf textures that can be used instantly for realistic falling effects.

  • Easy Shader Integration – Simply attach an alpha image to your shader and set the alpha to 0 for transparency.

  • hide emmiter:-
  • collision with ground:-

  • Particle System Compatibility – Use the provided textures in Blender’s particle system for natural-looking leaf movement.
  • Effortless Rotation & Location Control – Adjust individual leaves' rotation and position to achieve realistic motion.
  • Quick Setup for Environmental Design – Whether for autumn scenes or animated landscapes, this add-on speeds up your workflow.
  • 6x4 alpha image:- you will be provided 6 alpha images which can be used by adding particle mesh shader. then connecting image with base colour of principle bsdf then reducing alpha to "0"


This tool is perfect for visual artists, environment designers, and game creators looking to add dynamic foliage without complex manual adjustments.

$
I want this!

you'll get the zip file. and 6 alpha png to be used on scattering planes.

Size
2.5 MB
Powered by